Logo 热线
最新课程
2026年档案培训面授班 2026年档案人员继续教育培训 26年湖北大学档案学在职研究生报名 2026年档案修裱班
在线试听
文书档案整理试听 人事档案管理试听 工程档案试听 档号编制规则试听
服务知识
底部
留言咨询
招贤纳士
联系我们
档案管理培训信息网
手机:13241838330
手机:18601298758
固话:010-62700072
传真:010-62700072
邮箱:2087217266@qq.com
总部地址:北京市海淀区彩和坊路8号4层4018
底部
详细内容 您现在的位置:网站首页 >> 服务知识 >> 详细内容

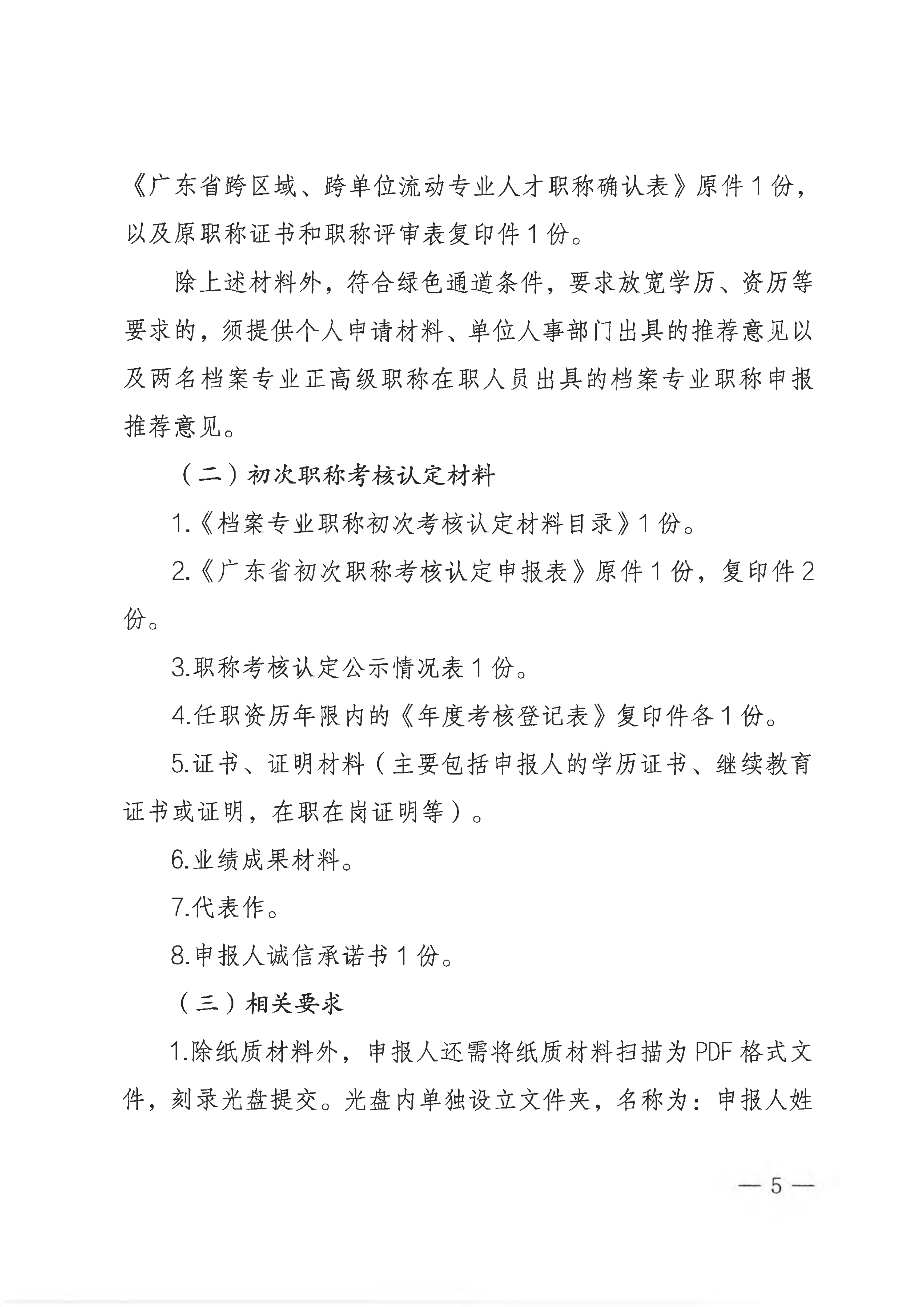
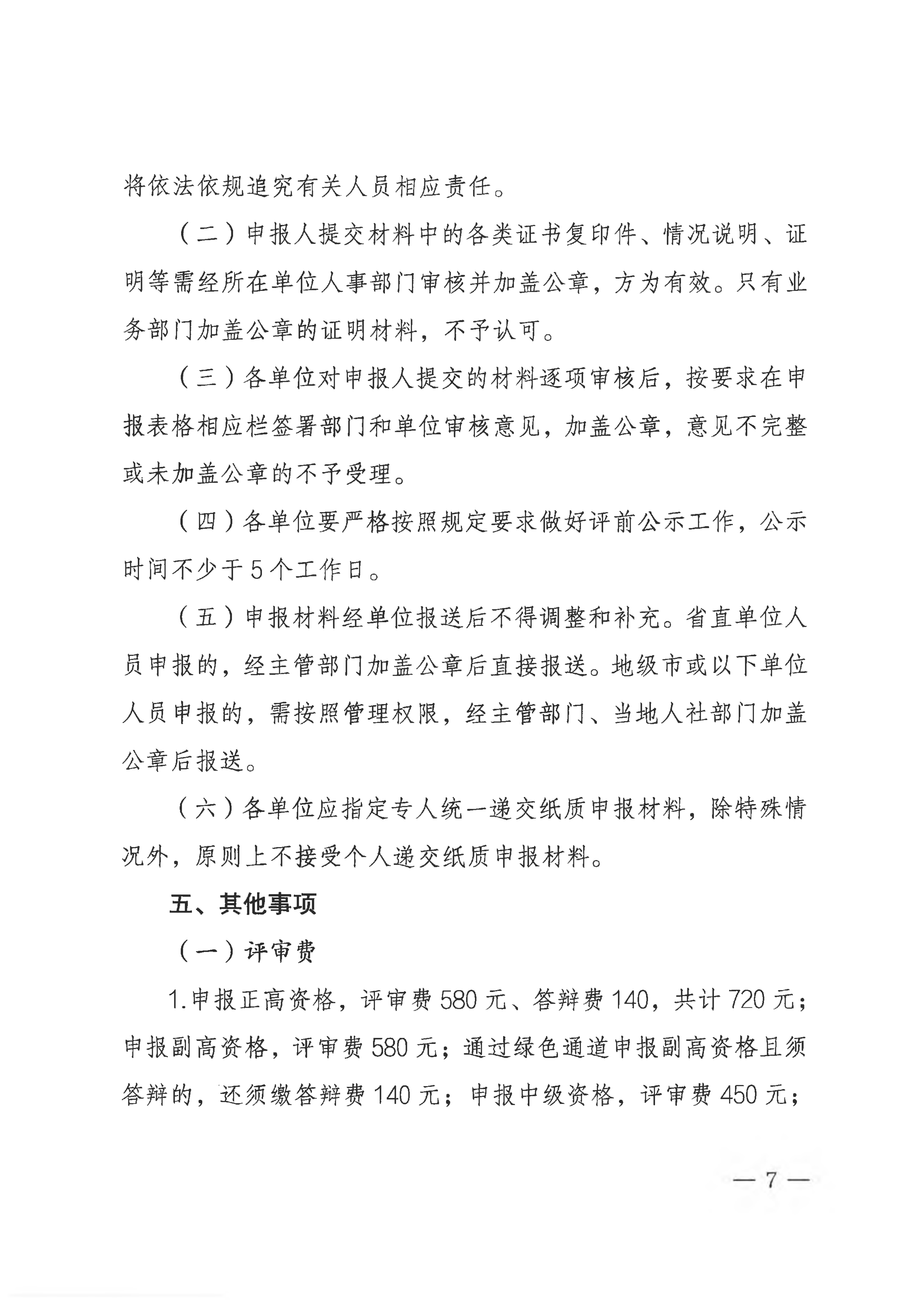
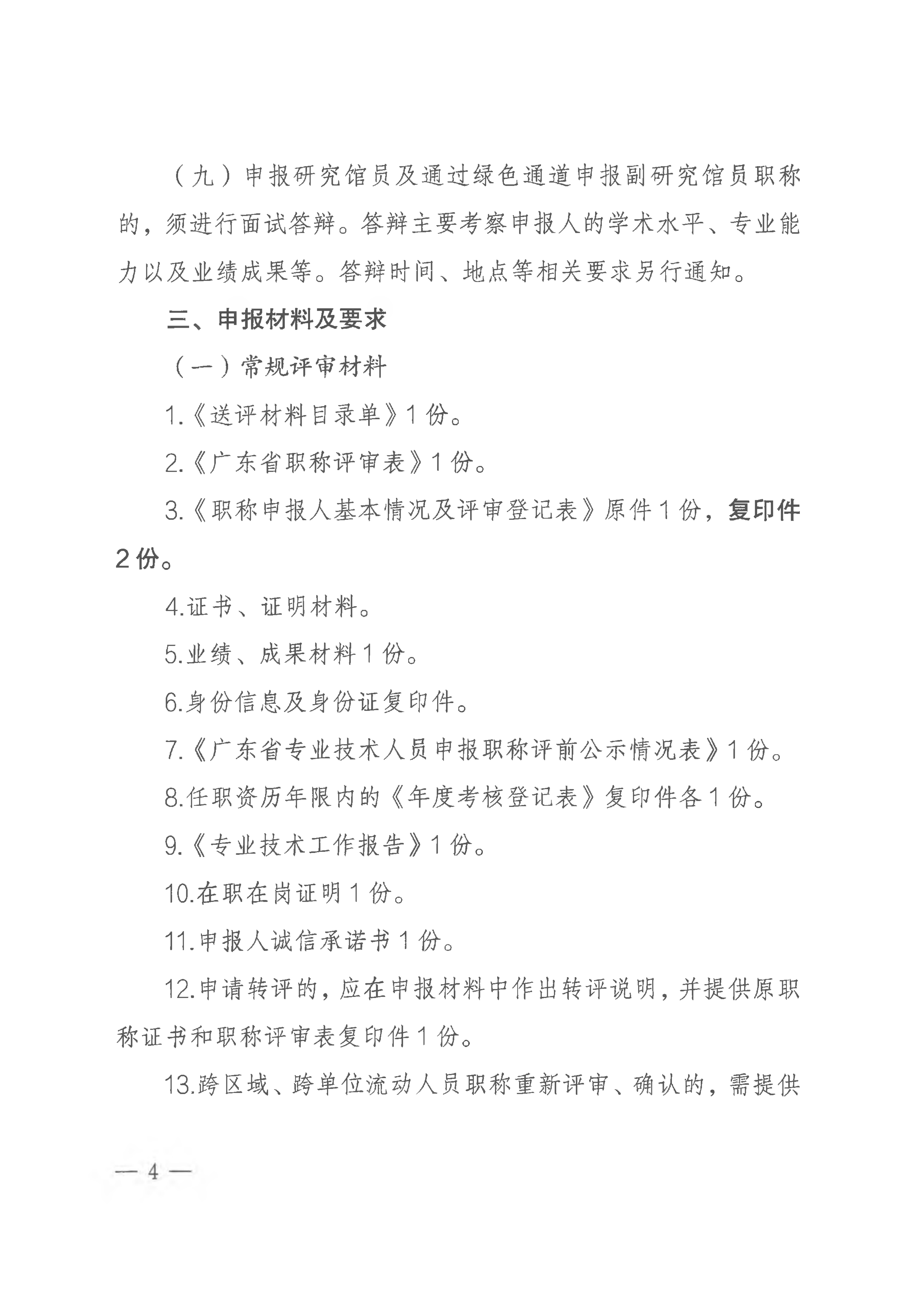
2025年广东省档案职称评审通知

发布者:  发布时间:2025-12-16  阅读:10812次

上一篇: 归档文件的排列
下一篇: 文书档案保管期限鉴定

Copyright © 2008-2036 档案管理培训信息网 All Rights Reserved 版本所有
24小时服务热线:13241838330/18601296758固定电话:010-62700072  报名邮箱:
2087217266@qq.com
档案管理基础知识  企业档案管理培训  人事档案管理培训  会计档案管理培训  建设项目档案管理培训  档案室建设
档案管理人员学习交流QQ群 :869546062    档案服务公司QQ联盟群:908606669

档案教育培训总部地址:北京大学南门科城大厦附楼208室
山东地址:山东省济南市槐荫区青岛路与齐州路中建锦绣广场2号楼1209室
适用于18岁以上成人
京ICP备14023321号-6

 


京公网安备 11010802037382号

收缩
  • QQ咨询

  • 档案管理信息网
  • 档案管理信息网
  • 档案管理信息网
  • 电话咨询

  • 18601296758